openresty 学习笔记小结:综合应用实例
这个综合实验实现的功能其实很简单,用户访问一个页面,显示一个默认页面。输入参数(post或者get都可以),如果参数在数据库查询得到并满足一定条件,根据数据库记录的类型调转到不同页面,并记录下访问者的IP并记录到数据库,参数不符合要求返回默认页面。
其实也就用到之前记录下的那些功能点,这个实验也就被用在本网的www入口
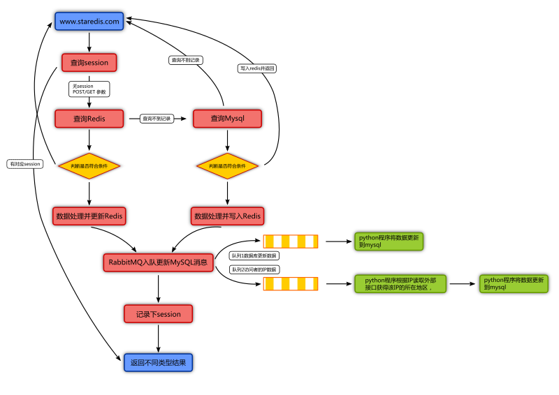
用图说话,具体流程:

简单的说,其实就是先看session有无记录,没有看传入参数后先查redis有无记录,没有则查mysql,查完mysql数据处理后都缓存回redis,那么下次再查该数据就可以在redis查到了。至于获取数据后处理完毕都是经过rabbitMQ发送消息再由python写入mysql。
lua程序只有第一次读取该数据的时候需要操作mysql,其他情况都是只操作redis和rabbitMQ。确保lua的高性能得以发挥。
程序目录是如下:
/home/lua/
└── homePage
├── access.lua
├── assets
│ ├── css
│ │ ├── error-style.css
│ │ ├── index-style.css
│ │ └── style.css
│ └── favicon.ico
├── channelOne.lua
├── channelTwo.lua
├── common
│ ├── getArgs.lua
│ ├── getIp.lua
│ ├── myRabbitmq.lua
│ ├── myRedis.lua
│ └── mysqlPool.lua
├── config
│ └── config.lua
├── error.lua
├── index.lua
├── router.lua
└── view
├── channelOne.html
├── channelTwo.html
├── error.html
├── footer.html
├── header.html
└── index.htmlassets 文件夹下放置静态资源文件view 是页面的视图,使用了template这个库common 是一些封装好的方法access.lua 是入口鉴权router 只是简单的根据鉴权结果分配到不同的页面index.lua,error.lua,channelOne.lua和channelTwo.lua 都是些简单的页面
用到的lua库有
/usr/local/openresty/lualib/resty/
├── template.lua
├── upload.lua
├── mysql.lua
├── rabbitmqstomp.lua
├── redis.lua
├── session主要的 nginx 配置
http
{
lua_package_path "/usr/local/openresty/lualib/?.lua;/home/lua/?.lua;";
lua_package_cpath "/usr/local/openresty/lualib/?.so;";
lua_shared_dict limit 10m;
lua_shared_dict jsjump 10m;
server
{
listen 80 default_server;
server_name localhost;
set $SERVER_DIR homePage;
set $BASE_PATH /home/lua/$SERVER_DIR;
set $template_root $BASE_PATH/view;
location / {
default_type text/html;
lua_code_cache on;
access_by_lua_file $BASE_PATH/access.lua;
content_by_lua_file $BASE_PATH/router.lua;
}
location @error {
default_type text/html;
lua_code_cache on;
content_by_lua_file $BASE_PATH/error.lua;
}
location ~ .*\.(js|css|woff|ttf|svg|ico)$ {
root $BASE_PATH/assets;
}
}另外还有python程序
/home/python/
├── IPGetPlaceDaemon
│ ├── config.cfg
│ ├── daemon.py
│ └── ipGetPlace.py
└── RedisSyncMysqlDaemon
├── config.cfg
├── daemon.py
└── redisSyncMysql.py